Hướng dẫn quy trình trả hàng dành cho người bán Shopee
Trả hàng hoàn tiền trên Shopee đối với người bán là một quy trình. Nó không quá phức tạp nhưng người mới bắt đầu bán sẽ thắc mắc. Bài viết này giúp người bán hàng Shopee có cái nhìn tổng quan hơn quy trình để dễ dàng làm việc trên Shopee.
Quy trình Trả hàng/ Hoàn tiền của Shopee
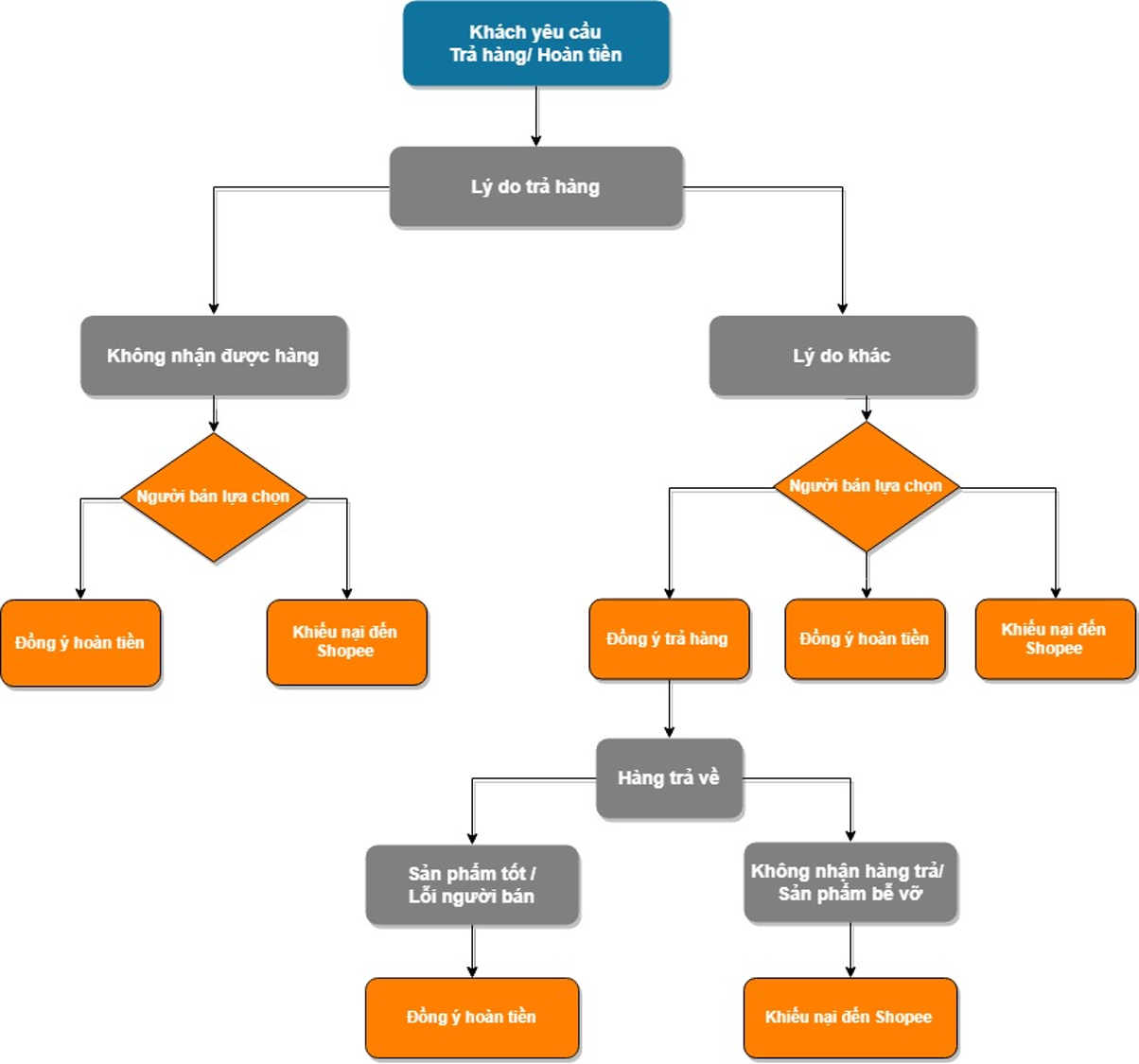
Người mua yêu cầu trả hàng Shopee
Đầu tiên, khi gặp phải sản phẩm có vấn đề, nếu còn trong thời gian Nhận Hàng được quy định thì người mua sẽ chụp hình và gửi yêu cầu trả hàng hoàn tiền. Nếu bạn đồng ý trả hàng, Người mua sẽ có thể hoàn hàng về bạn.
Xác nhận tình trạng sản phẩm Shopee
Số tiền sẽ được hoàn về người mua sau khi bạn xác nhận tình trạng trả hàng thành công. Vì đơn hàng còn đang trong quá trình xử lí nên số tiền được hoàn về người mua được chi trả bởi phía Shopee, vì Shopee giữ tiền của bạn.
Khiếu nại người mua gửi trả sản phẩm khác lạ
Trong trường hợp hàng trả về bị hư hỏng so với ban đầu, bạn có thể Khiếu nại đến Shopee. Nếu khiếu nại thành công, bạn sẽ được gửi hàng lại cho khách vì nó đã có dấu hiệu qua sử dụng, và được lấy tiền của sản phẩm đó về tài khoản của mình. Vì vậy khi nhận hàng đổi trả/hoàn tiền lưu ý bạn phải quay video lại để đảm bảo quyền lợi.
Lí do yêu cầu trả hàng hoàn tiền của người mua
Người mua có thể yêu cầu Trả hàng/ Hoàn tiền khi:
- Chưa nhận được đơn hàng
- Thiếu sản phẩm
- Nhận sai hàng / Sai màu sản phẩm
- Sản phẩm bể vỡ hoặc không hoạt động
- Hàng giả, nhái
- Khác với mô tả
- Hàng đã qua sử dụng
Thông báo dành cho người bán
Người bán sẽ nhận được Thông báo qua email và Ứng dụng Shopee khi Người mua nhấn Yêu cầu trả hàng/ Hoàn tiền.
Người bán làm gì khi Người mua Yêu cầu trả hàng/ Hoàn tiền
Người bán sẽ có 2 ngày để quyết định chấp nhận yêu cầu hoặc gửi khiếu nại đến Shopee. Nếu Shopee không nhận được Phản hồi của người bán trong thời hạn, đơn hàng sẽ được chấp nhận hoàn hàng hoặc chấp nhận hoàn tiền cho Người mua tùy lý do trả hàng.
Người mua có thể hoàn hàng với các lý do ngoại trừ lý do Chưa nhận được hàng. Bạn có thể lựa chọn Đồng ý hoàn hàng hoặc Đồng ý hoàn tiền ngay cho khách mà không cần hoàn hàng.
Shopee khuyến khích người bán liên hệ trực tiếp Người mua để trao đổi tìm hiểu rõ vấn đề khách đang gặp phải trước khi Khiếu nại đến Shopee. Trong quá trình trao đổi, có thể giải quyết những sự hiểu lầm mà hai bên có thể gặp phải.
Điều gì xảy ra khi đồng ý hoàn hàng Shopee
Dành cho Shop thuộc Shopee Mall
Nếu bạn là Shop Mall, hệ thống sẽ tự động đồng ý cho khách hoàn hàng về kho Shopee. Quá trình kiểm tra hàng trả về sẽ được tiến hành ngày khi hàng về Kho Shopee. Nếu điều kiện sản phẩm hoàn trả đúng như lý do người mua khiếu nại, yêu cầu trả hàng của Người mua được chấp nhận và được hoàn tiền. Bạn sẽ không cần thao tác gì để xử lý.
Người bán sẽ được thông báo qua Mục thông báo trên Ứng dụng hoặc email. Sau khi kiểm tra Hàng trả về, Shopee sẽ hoàn hàng cho người bán mà không mất thêm phí.
Dành cho Người bán thông thường
Cung cấp địa chỉ trả hàng
Nếu bạn chọn Đồng ý trả hàng, Khách sẽ chưa nhận được tiền hoàn tại thời điểm này. Bạn sẽ có phải cung cấp địa chỉ trả hàng để người mua gửi hàng.
Người mua sẽ có 6 ngày để trả hàng và nhập mã vận đơn trên hệ thống. Nếu quá thời hạn trả hàng người mua không giao trả đơn hàng, yêu cầu trả hàng sẽ bị hủy và Shopee sẽ tiến hành thanh toán cho đơn hàng.
Quay video đảm bảo tình huống
Bạn nên kiểm tra tình trạng đơn hàng hoàn trả ngay sau khi nhận được hàng.
Nếu hàng trả về lỗi như khách mô tả và lỗi của Người bán, bạn nên chấp nhận hoàn tiền cho khách.
Nếu hàng trả về không đáp ứng điều kiện mong đợi, bạn có thể Khiếu nại đến Shopee. Dựa trên những hình ảnh/ video mà bạn và khách hàng cung cấp, Shopee sẽ quyết định cho đơn hàng.
Thời hạn để người bán báo cáo/đồng ý trả hàng
Kể từ khi Người mua điền thông tin trả hàng, bạn có 2 ngày để phản hồi kết quả của món hàng. Quá hạn 2 ngày nếu Người bán không phản hồi, Shopee tự động hoàn tiền cho Người mua, không đảm bảo hàng hoàn trả về.
Chi tiết quy trình trả hàng xem tại:
https://mgg.vn/huong-dan-xu-li-khi-nhan-duoc-yeu-cau-tra-hang-danh-cho-nguoi-ban-shopee
Phí gửi hàng đổi trả hoàn tiền về cho người bán Shopee
Dành cho Shop Mall
Mã vận đơn sẽ được tạo cho người mua để trả hàng về kho Shopee. Người bán sẽ không chịu chi phí gửi hàng trả về.
Dành cho Người bán thông thường
Từ ngày 03/09/2019, Người mua sẽ được Shopee hỗ trợ phí trả hàng bằng hình thức hoàn Shopee xu như sau:
Phí hỗ trợ trả hàng cho Người mua trong chính sách này sẽ được thanh toán bởi Shopee.
Điều kiện:
-
- Yêu cầu trả hàng cho Người bán được chấp nhận
- Gửi trả hàng cho Người bán sử dụng 1 trong những đơn vị vận chuyển dưới đây:
- Vietnam Post
- Viettel Post
- J&T Express
- Giao Hàng Nhanh
- Giao Hàng Tiết Kiệm
- Thông tin trả hàng (Nhà vận chuyển, mã vận đơn trả hàng) được điền đầy đủ và chính xác trên ứng dụng Shopee.
- Đơn hàng được chấp nhận hoàn tiền cho Người mua
- Đơn hàng không sử dụng phương thức Người bán tự vận chuyển khi giao đến Người mua

